Bitcoin Futures

While news have been dominated with upcoming launch of CME bitcoin futures, I would like to remind readers that shorting is available on most major bitcoin exchange, and futures are available on major platforms like Bitmex, OKCoin, and Deribit.
In a more recent news, if you want to go with a more established exchange two Swiss banks listed certificates that trade pretty much like futures, on SIX Swiss exchange


I am not familiar with details of the contracts, so cannot offer comparison between them, but there are certainly a lot of options if someone wants to bet against bitcoin.

Bitcoin and Volatility, Part 3

Yesterday Russel Rhoads wrote an article comparing recent VIX and Bitcoin volatility. I am reposing a table that summarizes his findings:


But even though daily volatility of the two is at about the same level, it is a different type of volatility. While VIX moves quite a lot from day to day, over the long periods of time it stays in a relatively narrow range. Bitcoin on the other hand is volatility over the short term, and over the long term. 

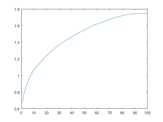
To illustrate the difference I will create a plot of term structure of volatility - how historical volatility evolves as a function of interval. So the first point in the plot will be annualized volatility calculated from one day returns, the second point will be from 2 day returns, etc. 

The first chart pictures the term structure of VIX's historical volatility. What we see is that short-term volatility is high, and long-term volatility is low. This makes sense because this is what we actually observe from the time series, they appear to be mean-reverting (we're not saying necessarily that mean-reversion is the driving process), just that positive moves are likely to be followed by more negative moves, and negative moves are likely to be followed by more positive moves, keeping the index in a range.
The second chart is one for BTC USD rate I downloaded from Coindesk. What we see in the chart is just the opposite - volatility is increasing as function of time interval. Such behavior is common for trending time series, where positive moves are likely to be followed by more positive moves, and negative moves are likely to be followed by more negative moves.



So, if we were to extrapolate the historical behavior of these time series, and extend the charts beyond 100 trading days, we can make the following (and I'm sure quite imprecise) predictions: in a year from now 1 std move in VIX will be 30% ( 9.7-17.7 ), while 1 std move in BTC will be 190% ( 1,200-53,000 )

These forecasts are not serious forecasts, they just illustrate what some of the patterns we observe in the time series imply about future events. 



Bitcoin and Volatility, Part 2

Apparently Thomas Peterffy was not swayed by CME Group's Terry Duffy phonecall, and published an open letter to CFTC in today's issue of the Wall Street Journal (also available on IB's website)

In the letter, Mr Peterffy proposes to isolate Bitcoin futures clearing funds from all other deposited funds to prevent financial contagion. I think this risk is something that can be addressed with higher (maybe even 100%) margin requirement for bitcoin futures, but it is more important to understand why one of the top leaders of derivatives trading is not buying this argument.

The letter presents several arguments, which I will quote in a different order than they appear in the letter.

1 - "Instituting daily price move limits on cryptocurrency derivatives does not solve the problem. In a runaway upward market for example (like the silver market in the 1980’s caused by the Hunt brothers), the futures price gets locked limit-up day after day with little or no trading and the short sellers are unable to cover, leading them (and potentially their clearing firms) to ruin."

I completely agree with the statement, and daily (or whatever the time interval) trading pauses just buy time, and do not prevent clearing firms from going bust. However in this respect XBT futures are no different from other products - trading halts mitigate risk, they don't eliminate it. So I don't agree with this argument.

2 - "Margining such a product in a reasonable manner is impossible. While the buyer (the long side) of a cryptocurrency futures contract or call option could be required to put up 100% of the value to ensure safety, determining the margin requirement for the seller (the short side) is impossible. "

This is no different from other products as well - the seller of ESZ7 contract also faces the same, potentially unlimited risk, if S&P 500 index goes to 20000. And yet, you can as easily short futures as buy them. So I disagree with the second argument as well.

3 -  "There is no fundamental basis for valuation of Bitcoin and other cryptocurrencies, and they may assume any price from one day to the next. This has been illustrated quite clearly in 2017 as the price of Bitcoin has increased by nearly 1000%. "

I would argue that one person's fundamental basis is another person's bs, and people disagree about fundamental valuations of different products all the time. In fact the very reason why markets exist is because people disagree on valuation. And just like other futures products, XBT futures "may assume any price from one day to the next." Do stocks have fundamental basis? In 2017 the stock of Polarityte, Inc. ticker symbol COOL, rose about as much as bitcoin. Disagree with the third argument.

4 - "Cryptocurrencies do not have a mature, regulated and tested underlying market. The products and their markets have existed for fewer than 10 years and bear little if any relationship to any economic circumstance or reality in the real world. "

This is a "we don't know enough about bitcoin to understand the risks" argument, since 10 years ago we did not have any cryptocurrencies at all. However there is a regulated market, or at least as regulated as FX spot market. Also bitcoin market is a tested market - there are numerous exchanges offering spot, futures, and even options trading. The leverage offered is typically 2x or even 3x, although I think it is too generous.

Even the point that market is not mature is not quite right with me. How long does it take for a market to mature? How would we know? Bitcoin is few months away from it's 9th birthday, and in 2022 we will celebrate bitcoin bar mitzva and declare it a mature market?

We will have to wait and see how this all will play out, but this is certainly very exciting to have a completely different asset class to be listed on a major exchange.





They said what? Bitcoin and Volatility

As CBOE and CME both racing to list bitcoin futures we see some surprising statements from leaders of financial industry. In a recent interview Thomas Peterffy was quoted as being very scared that abrupt moves in bitcoin could bankrupt smaller clearing firms, jeopardizing the entire structure of the markets. Unfortunately, the full quote is unavailable (if you find it, please email me) but what Barron's article implied seems very strange. While margins across the board are relatively low, it is unreasonable to expect them to be low for a completely new product in a completely new asset class. Clearing houses would not change the same margin (in%) for Eurodollar (low vol) and VIX (high vol) futures, and BTC futures are certainly going to be the most volatile of all products listed so far in the history of mankind (both spot VIX and BTCUSD have spot vol of about 100%, but VIX is mean-reverting so long-term vol is much lower) I expect that margin requirements of BTC futures will be highest we've ever seen, simply because clearing firms, large or small, don't want to go bankrupt, and will change rates they decide to be appropriate for the level of risk their customers take.

Another surprising quote comes from Terry Duffy: "I’m not going to let it go to zero" Well, I'm sure Mr Duffy is a very influential person, but he is not in a position to influence the market. So I watched the video where he elaborates on the trading halts that CME implements across products would apply for Bitcoin futures as well. So, not literally "I’m not going to let it go to zero;" more like "I’m not going to let it go from $7K to zero in a second"

Weekly market report

Wall st delivered a mixed bag of news with VIX, VNKY, and VSTOXX and their underlying markets almost unchanged. VXD - volatility index based...